广东省2026年考试录用公务员网上报名已于今天(10月20日)9:00开始。今年全省各级全省各级机关计划招考公务员11779名,招考对象为普通高等院校2026年应届毕业生(非在职)和社会上具有国家承认学历的大学专科以上毕业人员,点此查看详情。
小媒君整理了全省教育系统招录岗位,共招录113人。2026届高校毕业生、应届毕业生、毕业人员均有岗位!其中,广东省教育厅招录11人。
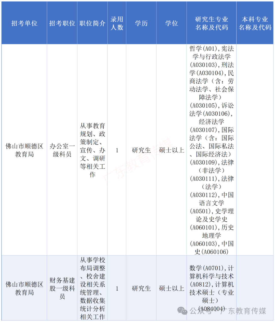
关注“广东教育传媒”公众号,在对话框发送“省考”即可获取完整职位表、笔试大纲、报考指南等。

广东省教育厅(11人)

广州(20人)

深圳(4人)

珠海(7人)

汕头(11人)

佛山(2人)

韶关(2人)

河源(6人)

梅州(7人)

惠州(3人)

汕尾(2人)

江门(8人)

阳江(3人)

湛江(4人)

茂名(7人)

肇庆(6人)

清远(3人)

潮州(1人)

揭阳(5人)

云浮(1人)

非普通高等学历教育的其他国民教育形式的毕业生是否可以报考?
非普通高等学历教育的其他国民教育形式(自学考试、成人教育、网络教育、夜大、电大等)毕业生取得毕业证后,符合职位要求的资格条件的,可以报考。
根据《教育部办公厅等五部门关于进一步做好非全日制研究生就业工作的通知》(教研厅函〔2019〕1号)规定,由国家统一下达招生计划的非全日制研究生,与全日制研究生考试招生执行相同的政策和标准,培养质量坚持同一要求,学历学位证书具有同等法律地位和相同效力。
放宽招录年龄条件有何考虑?
因应实施渐进式延迟法定退休年龄有关政策,根据公务员录用有关规定,对公务员招录年龄条件作了适当放宽调整。
哪些人员可以报考“限应届毕业生报考”的职位?
(1)国家统一招生的2026年普通高校应届毕业生(非在职,下同),同时符合职位要求的其他条件,可以报考“限2026届高校毕业生报考”的职位。
(2)有下列情形之一的人员,同时符合职位要求的其他条件,可以报考“限应届毕业生报考”的职位:①国家统一招生的2026年普通高校应届毕业生。②国家统一招生的2024、2025年普通高校毕业生未落实工作单位的人员。③2024年1月17日至报名首日期间取得国(境)外学历学位且未落实工作单位的留学回国人员,并在规定时间内完成教育部门认证。④正在参加服务基层项目的人员,或服务期满且考核合格后2年内的人员。
上述人员若以非普通高等教育学历的其他国民教育形式(自学考试、成人教育、网络教育、夜大、电大等)报考,或者以非最高学历(如研究生以其本科学历)对应专业报考时,不能报考“限应届毕业生报考”的职位。
报考者最高学历专业与招考职位要求的学历专业不同,可否用非最高学历专业报考?
面向应届毕业生招考职位必须以最高学历专业报考。其他职位符合条件的可以用非最高学历专业报考。
以非最高学历专业报考的,须提供符合招考职位专业要求的毕业证书、学位证书以及职位要求的其他资格条件的证明材料。2026年应届硕士、博士研究生若以非最高学历专业报考,不属年龄放宽之列。
基层工作经历如何界定?
基层工作经历,是指在县(市、区、旗)、乡镇(街道)党政机关,村(社区)党组织或者村(居)委会,以及各类企业、事业单位工作过(参照公务员法管理的事业单位不在此列)。在军队团和相当于团以下单位工作的经历,退役士兵在军队服现役的经历,离校未就业高校毕业生到高校毕业生实习见习基地(该基地为基层单位)参加见习或者到企事业单位参与项目研究的经历,可视为基层工作经历。
在校期间的社会实践经历及参加相关工作的,即使与单位签订劳动合同并缴纳社会保险,也不视为基层工作经历。
报考者应当如何备考?
公务员录用考试主要测查从事机关工作应当具备的基本能力素质,这些能力素质主要靠平时学习、工作和生活的长期积累,很难在短期内取得很大提高。考试前,报考者应仔细阅读笔试大纲,并结合职位需求和自身条件,有针对性地进行准备。
如果报考者在报名参加广东省2026年考试录用公务员时符合报考条件,但在招考过程中,被其他机关录用为公务员,应如何处理?
报考者在广东省2026年考试录用公务员的招考过程中,被其他机关录用为公务员,应如实报告情况,并中止参加广东省2026年公务员录用的有关程序,招录机关不再将其列为面试、体检、考察、公示、录用人选。
如何查询笔试成绩和笔试合格分数线?
笔试结束完成阅卷后公布成绩和合格分数线,报考者可登录原报名系统查询笔试成绩和职位排名;笔试合格分数线在广东组织工作网(https://www.gdzz.gov.cn)、广东省人力资源和社会保障厅网(http://hrss.gd.gov.cn)和广东人事考试网(http://rsks.gd.gov.cn)公布。报考者对笔试成绩有疑问的,可在成绩公布之日起5个工作日内,凭身份证、准考证向职位所在考区考试机构申请一次成绩复核。复核限于零分、缺考、违规违纪、卷面分数合计和总成绩是否有误,不对试卷进行重新评阅。