
3+证书考试将在11月1-10日报名
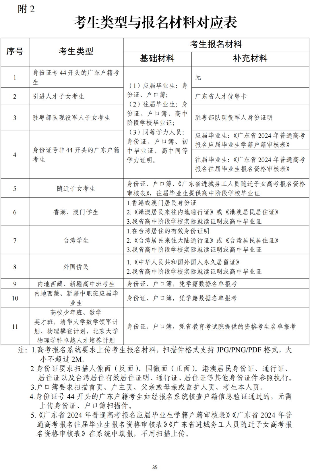
自行报考的同学请注意
高考报名需线下+线上结合!
且考生号并非由系统自动生成
而是需要前往报考点读取身份证后
才产生有效且唯一的考生号
考生才能进行网上填写资料。
详细流程请看下图

这一步非常重要!
不能漏!
以防各位同学还不清楚
今天就来给大家捋一捋
整个报考流程
社考学生收藏好
报名时记得认真再看一遍哦!

报考地址

1、系统注册账号
注册账号,拍摄完成后,就到第二步,准备好资料在11月1-10号前往报名点领取考生号,领取到考生号后,再进行网上报名(填个人资料等等)
考生信息注册注意事项
1、绑定的手机号后续用于3+证书高考成绩、填报志愿验证码、录取结果、录取通知书等各种信息的接收和确认。因此要确保该手机号直到大学报道前,是正常使用的。
第一步
进入公众号
回复“报考”即可
快速获得报名网址
第二步
即可进入考生信息注册页面

第三步
即可完成考生信息注册

第四步
填写资料


第五步

完成注册的同学,可以先采集照片
广东省教育考试院的小程序中就可以采集



2.资格审核&领取考生号(11月1-10号)
报名前,考生应事先准备符合广东省报考资格的相关证明材料(含身份证、户口簿、学籍学历等材料),到报名点进行资格初核并领取考生号。
▲在校生(含应、往届考生):听从学校安排,统一上交报名资料给学校进行审核,由学校派发考生号。
▲非在校生(含往届生、社会生等):携带相关报名资料,前往报名点进行报名资料审核和领取考生号。
▲随迁子女考生:提前填写《随迁子女资格审核表》,并提交本人身份证、户口簿、父母居住证、父母社保(含养老保险和医疗保险)缴费证明等材料给报名点进行审核和领考生号。
▲户籍从外省迁入广东的考生:考生注册成功后,在网上填写并打印《学籍户籍审核表》或《报名资格审核表》后,带身份证、户口簿、高中阶段学校毕业证到报名点办理报名审核和领考生号。

3+证书不同类型考生报名资料如下
(注:以下携带资料均需带原件和复印件)
▲应届生:身份证、户口本、在校证明(针对自己去考点报名)、技能证书(没有证书的考生可先报名申领考生号,届时在填志愿前补回即可)等。
▲往届生(已毕业):身份证、户口本、中职阶段学校毕业证、技能证书(没有证书的可先报名申领考生号,届时在填志愿前补回即可)等!
▲随迁子女考生:提前填写《随迁子女资格审核表》,并提交身份证、户口簿、父母居住证、父母社保(含养老保险和医疗保险)缴费证明、技能证书(没有证书的可先报名申领考生号,届时在填志愿前补回即可)、在校证明/中职阶段学校毕业证等材料给报名点进行审核和领考生号。
▲户籍从外省迁入广东的考生:考生网上注册信息成功后,在网上填写并打印《学籍户籍审核表》或《报名资格审核表》后,带身份证、户口簿、在校证明/中职阶段学校毕业证等资料到报名点办理报名审核和领考生号。
▲退役士兵:身份证、退役证、户口簿等。
▲内地西藏、新疆中职班应届毕业生:身份证、户口簿,凭学籍数据名单报考等。

注:未取得证书的考生,可先报名参加考试,并在填志愿前取得证书,方可参加“3+证书”考试的填报志愿和投档录取。
报考资料

资料的具体操作
户口本

(户口簿首页示例照片)
户主姓名

(个人页示例照片)
(找到自己名字的那页)

把首页和本人页然后复印在一张A4纸上
如下↓

(有些同学是一个人一个户口本的,也是一样)
身份证

(将身份证正反两面复印在一张A4纸上)
如下↓

技能证书

(上图为全国计算机一级证书)
再复印一份技能证书就可以了
报考考生须获得下列证书之一:
(1)广东省教育考试院组考和颁发的14种专业技能课程证书。
(2)教育部教育考试院(原教育部考试中心)组考和颁发的全国计算机等级证书、全国英语等级证书。
(3)人力资源社会保障部门备案的职业技能考核鉴定机构、经人力资源社会保障部门备案公布的职业技能等级评价机构颁发的汽车维修工、电工等52种中级及以上职业资格证书或职业技能等级证书。
(4)“1+X证书制度试点”职业技能等级证书。
(5)卫生行政主管部门颁发的护士执业资格考试成绩合格证明或护士执业证书。

如果有多个证书的同学可以一起提供。如果没有证书的同学暂时不提供,填志愿前可以补。
(往届生提供毕业证,应届生自己报考提供在校证明)
毕业证
往届生报名需要提供毕业证
毕业证样图

需要原件和复印件
在校证明
(应届生自己报名提供在校证明)
主要是证明你是应届生。
在校证明样板


考生号拿到后记得检查!
考生号拿到后记得检查!
考生号拿到后记得检查!

考生属性选择错误,将无法参加3+证书考试。考生号编排规则中,考生号的第五位为考生属性,“9”代表“3+证书”。如果发现考生号错误请及时联系报考点老师,重新拿号。

(图片源自广东省教育考试院2025年高考报名文件)


高考报名流程如下



【登录高考报名系统】→【阅读诚信承诺书】→【填写基本信息】→【填写联系方式】→【填写个人简历】→【填写家庭关系】→【填写报考科目】→【上传资料】→【交纳报考费】
报名网址:https://pg.eeagd.edu.cn/ks


备注:忘记密码的同学,可以点击下方【忘记密码】,通过手机号码,身份证号与姓名找回密码。
考生认真查看广东2022年高考考试考生诚信考试承诺书,查看完毕后,选择【同意】,即可进入下一步。

考生如实填写个人基本信息,包括政治面貌、考生类别、毕业学校、毕业类别等。(考生属性/户籍地非常重要,政治面貌:可填群众/共青团员/,特特长/奖励惩罚,没有可不填写)

这里的移动电话要填注册时绑定的手机号码,建议考生直到高考结束录取完,期间不要更换手机号码。该手机号码除了用于前期的高考报名以外,还将用于接收高考成绩、填报志愿验证码、录取结果等各种信息的接收和确认。
下面的地址和收件人也很重要,春季高考/夏季高考录取通知书的寄送地址会参考现在填的地址,所以一定要如实填写。

填写考生高中或者相当高中阶段教育的学校名称和就读时间。如果高中期间都是在同一所中学就读,那么只需要填该中学和在校时间就可以啦!(学校没有要求填一个就可以啦)
填写示例:
XXXX年-X月 -XXXX年-X月 XX学校 学生

填写父亲或者母亲,或者兄弟姐妹都可以。一般建议填写父母即可。
填写示例:
父亲 XXX 群众/党员 在家务农 农民
母亲 XXX 群众/党员 在家务农 农民
(父母在外面打工,就填写在外打工,工人。在外面做生意,就填写在外经商,商人,不需要具体工作单位和职务)

考生根据自己的考生类型选择对应科目报考,【首选科目】只需要勾选其中一科,而【再选科目】需要勾选任意两个科目。

需要上传的资料有身份证、户口本、毕业证/同等学力证明等,需要注意的是,上传的文件大小不能超过2M,如果超过的话,可以用美图秀秀等修图工具修改图片大小。电脑端支持附件上传,手机端支持附件与拍照上传。
备注:身份证号码44开头的广东户籍的考生如经过报名系统户籍审核验证通过的同学,不用上传身份证、户口本资料,(复读生/往届生需上传毕业证照片)。

资料提交完成后,会弹出考生信息状态栏,上面清晰提醒考生各种填报状态,包括缴费、相片采集、审核材料审核等。如有遗漏的步骤,考生可以通过点击旁边的绿色按钮直接进入操作页面。
如果基本信息有错的话,可以点击头像下方【基本信息修改】进入修改。

交报名费是网上填报信息(预报名)非常重要的一步。点击【网上交费】,即可进入交费页面。

缴费页面会显示考生的报考科目、费用等信息,需要注意的是一旦交费成功,就不可以再修改报考科目,所以同学们一定要检查清楚。
3+证书考生只选语数英
只需缴纳75元考试费

网上填报信息和缴纳考试费后,考生需在11月6-10日期间到报名点确认报名资格、校对和核准报考信息,此前相片上传不成功的考生可以在确认报名现场补摄像。

👉在校生:一般现场确认报名的地点在自己就读的高中。
👉非在校生(复读生或者在家里复读的同学):前往提交资料(身份证、户口本、毕业证原件)审核的招生办进行报名确认(一般安排在户籍地教育局报名)。
注意:带上身份证、户口簿以及相关报名资料到报名点确认报名、校对和核准报考信息。现场确认报名的地点和领考生号的报名点一致!
请时刻注意自己的考生信息状态栏
上面清晰提醒考生各种填报状态
包括缴费、相片采集、审核材料审核等
最后请确保自己各个项目处于完成的状态!!