发布了下半年四六级考试报名工作启动通知
其中明确了
笔试将于12月13日举行
口试将于11月22至23日举行
报名工作将于近期陆续启动
现将相关事宜说明如下

一、考试时间
1.笔试考试时间

2.口试考试时间

二、报名时间
请考生根据所在院校通知,登录报名系统(cet-bm.neea.edu.cn)完成报名及缴费工作。
三、准考证打印
11月18日9时起,完成CET口试报名及缴费的考生可登录CET报名网站下载、打印口试准考证。
12月5日9时起,完成CET笔试报名及缴费的考生可登录CET报名网站下载、打印笔试准考证。
四、注意事项
1.请考生务必在报名前仔细阅读报名流程、报名协议和常见问题,了解报名及考试各项要求。
2.请考生仔细阅读准考证上的重要提示,如有疑问请联系所在院校进行咨询。
3.请考生做好个人健康防护。




1.报名时间:
优先报名时段:2025年9月12日12:00-9月13日12:00(限未报考过四级考试的23级毕业班优先报名四级)
全体报名时段:2025年9月13日12:00-9月26日17:00(所有符合报名资格的学生均可报名)
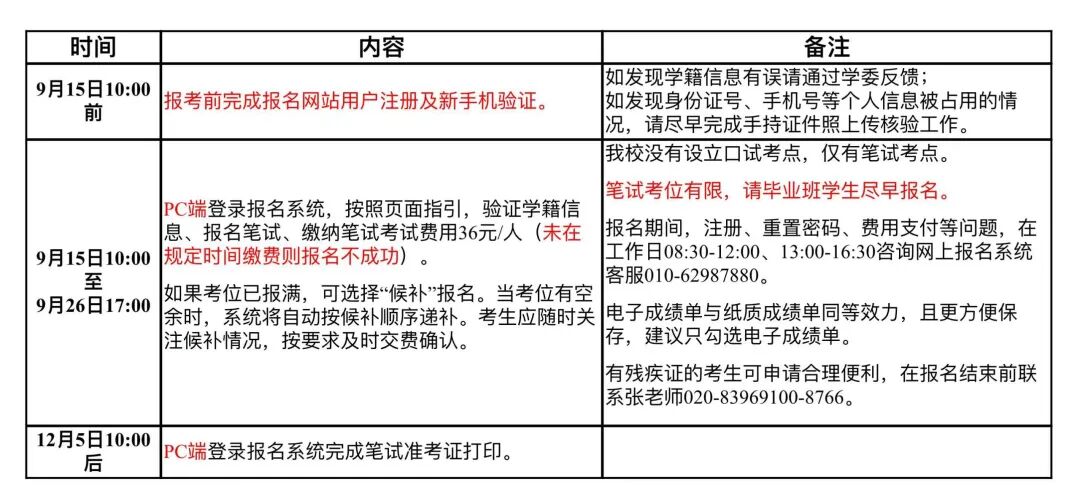
注意:请需要报名的同学在报名通知发布日起提前登录报名系统确认本人报名学籍资格信息,首次报名的考生须提前在报名系统注册。
2.CET46笔试日期:
12月13日 (星期六)

我校考点只面向我校在校学生开放。
(一)CET报考资格为2022-2024级学生及2021级建筑学专业和城乡规划专业学生。首次报考或CET4成绩未达到425分的学生可报考英语四级,CET4成绩达到425分及以上的学生可报考英语六级。
(二)CET-SET报考资格为完成对应级别笔试科目报名的考生,可自愿选择是否报名同一考次的口试(即完成本次CET4报名可以报考CET-SET4,完成本次CET6报名可以报考CET-SET6)。
(三)报名限制条件:根据学校要求,2025年上半年无故缺考的考生,不得报名参加本次考试。若本次考试考生无故缺考将不能报名2026年上半年CET考试。


>> CET考试时间:12月13日,开考科目为英语四级及六级。
>> CET-SET考试时间:11月22日开考英语口语四级,11月23日开考英语口语六级。




我校修完大学英语四级课程的全日制在校本科生、在籍研究生,可报名参加此次CET4考试
2025年上半年报名、缴费成功者无故缺考的,将限制其本次考试无法报名。
考试报名时间为9月17日13:00至9月26日17:00,考生须在报名时间内完成笔试科目的报名及缴费,逾期无补报。

报名时间
1.本科生、在校期间A级达60分(含)以上的考生:9月12日11:00至9月26日17:00。
2.在校期间A级未达60分的考生:9月17日0:00至9月26日17:00。






一、考试时间及开考科目

(一)CET考试时间:12月13日。
(二)CET-SET考试时间:11月22至23日,11月22日开考英语口语四级,11月23日开考英语口语六级。具体安排详见附件1。

二、报名资格及注意事项

(一)CET报名资格
1.CET4报名资格:修完大学英语四级课程的学生才能报考CET-4,具体对象为:2022级、2023级、2024级普通本科学生、2024级专升本学生、2025级专升本学生;
2.CET6报名资格:学生修完大学英语六级课程且CET-4成绩取得425分以上(含425分)才能报考CET-6。
(二)CET-SET报名资格:完成对应级别笔试科目报考的考生,即完成本次CET4笔试报名后可报考CET-SET4,完成本次CET6笔试报名后可报考CET-SET6。

三、报名及缴费时间

9月12日11:00
至
9月26日17:00

为了帮助大家顺利报名、抢考位,为大家准备了四六级报名超详细流程+抢考位攻略,手把手教会你~

✅建议浏览器:火狐浏览器、谷歌浏览器、IE9+、360浏览器(选择极速模式)




6.进入资格信息确认页面确认学籍信息;




如果你没抢上考位,也不用急,可以选择候补报名。
候补报名是四六级报名的新功能,如果这次报名抢不到考位,可以选择候补,之后如果有空余考位的话,你就可以补上去!


