教育部数据显示,高职(专科)院校已占据了我国高等教育领域的半壁江山。然而,由于办学质量不佳、合并转撤、办学定位转型以及经营不善等种种原因,已有30余所高职院校处于停止招生或停办状态。


#有些学校是办学质量不佳,被监管部门处罚所致。例如:
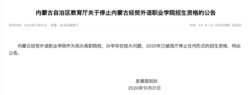
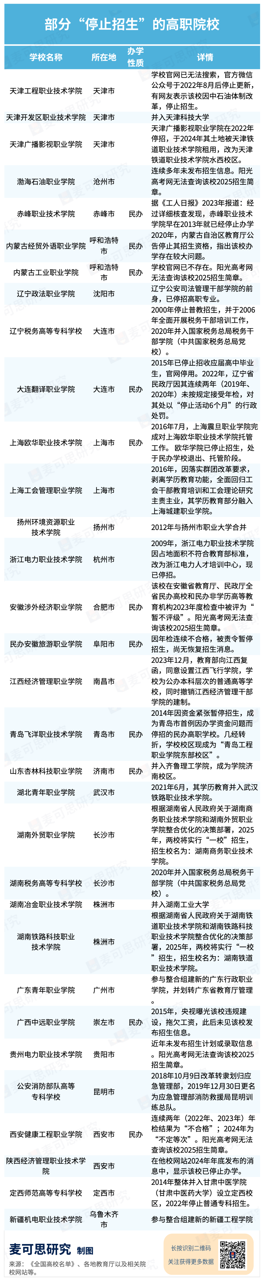
内蒙古经贸外语职业学院:2020年,内蒙古自治区教育厅公告停止其招生资格,指出该校办学存在较大问题。

来源:内蒙古自治区教育厅网站
西安健康工程职业学院:连续两年(2022年、2023年)年检结果为“不合格”;2024年为“不定等次”。阳光高考网已无法查询到该校2025招生简章。
注:根据《中华人民共和国民办教育促进法》及其实施条例,对年检结果为“不合格”和“基本合格”的民办高校,省级教育行政部门将责令其限期整改,并可视情况调减其下一年度的招生计划,直至暂停招生。
大连翻译职业学院:2015年已停止招收应届高中毕业生,官网停用。2022年,辽宁省民政厅因其连续两年(2019年、2020年)未按规定接受年检,对其处以“停止活动6个月”的行政处罚。
#有些是因为经营不善、资金难以为继等原因悄然退场。例如:
赤峰职业技术学院:据《工人日报》2023年报道,该校早在2013年就已经停止办学。
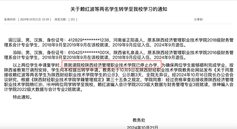
陕西经济管理职业技术学院:他校(陕西财经职业技术学院)网站2024年年底发布的消息显示,陕西经济管理职业技术学院已停止办学。

来源:陕西财经职业技术学院网站
贵州电力职业技术学院:近年未发布招生计划或录取信息。阳光高考网无法查询该校2025招生简章。
广西中远职业学院:2015年,央视曝光该校违规建设,拖欠工资,此后未见学校有招生信息发布。
天津工程职业技术学院:学校官网已经“下架”,官方微信公众号于2022年8月后停止更新,有网友表示该校因中石油体制改革,停止招生。
#有些是因为办学定位转变或其他原因,逐渐“淡出”高教领域。例如:
辽宁税务高等专科学校:2000年停止普教招生,并于2006年全面开展税务干部培训工作,2020年并入国家税务总局税务干部学院(中共国家税务总局党校)。
上海工会管理职业学院:2016年,因落实群团改革要求,剥离学历教育功能,全面回归工会干部教育培训和工会理论研究主责主业,其学历教育部分融入上海城建职业学院。
公安消防部队高等专科学校:2018年10月9日改革转隶划归应急管理部,2019年12月30日更名为应急管理部消防救援局昆明训练总队。

来源:消防救援局昆明训练总队微信公众号
#有些学校积极求变,通过并入他校或参与组建新校,实现资源整合或优化配置。例如:
新疆机电职业技术学院:参与整合组建新的新疆工程学院。
湖南冶金职业技术学院:并入湖南工业大学。
扬州环境资源职业技术学院:与扬州市职业大学合并。



无论是彻底退出高教领域抑或“以另一种形式”继续发挥作用,这些高校停招的背后,反映了人口结构深刻变革和经济社会转型发展对职业教育的更多要求和更高期待。
标准制定和评估评价等,是国家和地方政府衡量高职院校办学质量的有效手段。
此前,广西壮族自治区教育厅发布了《关于开展2025年广西壮族自治区高等职业院校教育教学工作审核评估、合格评估的通知》,将对广西水利电力职业技术学院、广西交通职业技术学院、柳州铁道职业技术学院、广西工商职业技术学院、广西工业职业技术学院开展审核评估;对广西培贤国际职业学院、广西科技职业学院、广西蓝天航空职业学院、桂林生命与健康职业技术学院、广西自然资源职业技术学院开展合格评估。(详情可查看《教育厅发文:开展高职审核评估》一文)
而在今年开年,教育部印发了《高等职业学校办学能力评价实施方案(2025—2030年)》(以下简称《实施方案》),为高职院校的办学能力评价提供了系统框架。《实施方案》要求各地根据国家框架、结合地方实际,制定高职院校教学工作评估指标体系及实施方案,力争到2030年完成全覆盖评估工作。
对此,有专家撰文表示,《实施方案》强调各省在制作各自评价方案时重视评价指标的科学性与合规性。近年来,伴随部省共建职教高地、国家“双高计划”建设等举措推进,高职教育呈现区域差异、院校差异及办学主体多元化特征,传统统一指标已难以完全适配实际需求。故而分类评价机制的探索与构建愈发关键。国家层面已发布《高等职业学校办学条件监测指标》与《高等职业学校教育教学关键要素评估国家基本框架》,前者聚焦基础办学条件达标的硬件要素,后者侧重教育教学质量提升的软件要素,分别构成学校“守底线”与“强内涵”的参考依据。各地需立足地方特色与行业需求,构建差异化指标体系。如山东省在指标设计中,将办学质量监测与专业群发展水平评估相融合,增设社会贡献、教随产出等二级指标,同时优化技能竞赛、贯通培养等观测点,使体系更全面且契合地方实践。
《实施方案》对评估结果作出明确分类规定,包含“通过”“暂缓通过”两类,各地可结合实际增设“待复评”类别以提升评估灵活性。在结果运用层面,评估需兼顾诊断与追责双重功能,切实发挥对教学质量提升的促进作用。评估结果应助力学校提炼特色优势、推广典型经验,同时针对存在问题制定整改方案、细化改进措施,推动形成持续优化机制。学校举办方须加强政策支持与资源保障,为改善办学条件和能力建设提供支撑。对评估结果异常或突破办学底线的院校,应实施约束性措施并建立问责体系。此外,评估机构需定期汇总分析结果,提炼经验与问题,为政策优化和资源配置提供科学参考。

高职院校须以分类评价为抓手,构建“诊断—改进—提升”的闭环机制。通过差异化指标体系精准定位办学特色,以评估结果为导向推动教学创新与资源优化,强化举办方政策支持与问责机制,促进产教深度融合。唯有将评估的“指挥棒”转化为质量提升的“推进器”,才能切实增强人才培养与社会需求的适配性,实现高职教育从规模扩张向内涵发展的根本转型,为产业升级提供高素质技术技能人才支撑,也最大可能避免停招、停办的困境。
主要参考文献:
[1] 教育部、各地教育厅、相关高校等网站.
[2] 抓住高等职业学校办学能力评价的关键. 《中国教育报》百家号. 20250225.
[3] 高职大洗牌!36所职校“停招”背后的退场与新生. 聚焦指教. 20250711.