近日,福建省教育厅发布《高职院校分类考试招生实施办法作出调整(面向中职学校毕业生)》。

划重点版——
由以下几个部分组成:
✔中职学考公共基础知识考试成绩400分(思想政治、语文、数学、英语各100分);
✔中职学考专业基础知识考试成绩150分;
✔职业技能赋分成绩200分。
和过去相比,新职教高考的文化分(即“公共基础知识考试”)增加了,过去是300分,现在是400分,显示文化课在中职学校受到更多的重视。
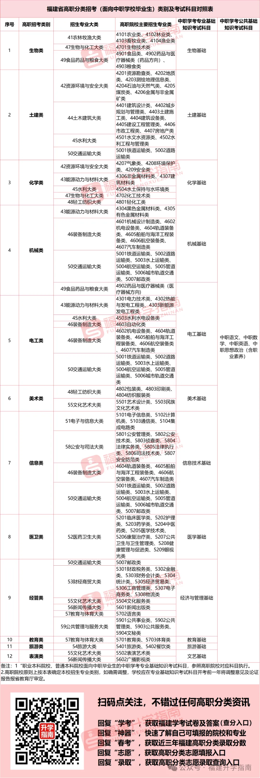
过去职教高考有30类,现在是12类(见附表),分别是:
生物类
土建类
化学类
机械类
电工类
美术类
信息类
医卫类
经管类
教育类
旅游类
表演类
职教高考(即学考)不再分为合格性与等级性考试。全省统一组织考试,采取书面闭卷笔试方式,考试内容包括公共基础知识、专业基础知识两部分,其中:
公共基础知识考试科目设思想政治(含职业素养)、语文、数学、英语等4门。其中,语文、数学考试时长90分钟,思想政治(含职业素养)、英语考试时长70分钟。
各科单独成卷,卷面满分100分。
以前语数英和思想政治是合卷考,考出来后考生其实是不知道自己语文考多少、数学考多少,现在四科是单独成卷单独考。
专业基础知识考试时长150分钟,满分150分,比过去少了100分。
科目设生物基础、土建基础、化学基础、机械基础、电工基础、美术基础、文艺基础、旅游基础、教育基础、经济与管理基础、医学基础、信息技术基础等12门。
不再组织全省统一职业技能测试,改为职业技能赋分,满分200分,考生可自主选择三类任何一类进行职业技能赋分,三类分别是:
✔职业技能证书
✔技能竞赛证书
✔学校职业技能测试
不过,所有证书和测试的类别需与报考的招考类别相关
福建省2024年秋季起入学的中职学生,2027年起高职分类招考按照调整后政策实施招生录取。2025年、2026年高职分类招考(面向中职学校毕业生)按原招生录取政策执行不变。
也就是说,新职教高考是从今年入学的2024级中职生开始。
具体情况如下,一起来看看!
原文如下:
为进一步完善考试评价办法,提高人才选拔质量,完善职教高考制度,健全“文化素质+职业技能”考试招生办法,向各类学生接受高等职业教育提供多样化入学方式,日前,省教育厅印发《关于调整福建省高职院校分类考试招生(面向中职学校毕业生)实施办法的通知》,对我省高职院校分类考试招生(面向中职学校毕业生)实施办法作出调整。
(一)坚持“文化素质+职业技能”评价方式。根据中共中央办公厅、国务院办公厅《意见》和省政府《关于印发福建省深化高等学校考试招生综合改革实施方案的通知》要求,我省高职院校分类考试招生(以下简称“高职分类招考”)仍然采取“文化素质+职业技能”的评价方式,即以中等职业学校学业水平考试(以下简称“中职学考”)成绩和职业技能赋分的成绩作为学生毕业和升学的主要依据。
(二)推进“岗课赛证”融合。改进职业技能考核方式,通过政策调整,发挥教育评价的导向作用,推进职业教育“岗课赛证”融合,引导职业学校学生积极参加职业院校技能竞赛,学习多项职业技能,考取国家职业资格、职业技能等级、专项职业能力等多种证书,实现一专多能。
(三)拓宽中职学生上升通道。突出中职教育的基础性,中职学校须注重为高职院校输送具有合格文化基础和扎实技术技能基础的生源。减轻中职学生应试压力,将中职学考的合格性考试和等级性考试合并(不再分卷I和卷Ⅱ),不再组织全省统一的计算机应用基础考试。减少高职分类招考类别,给予中职学生充分选择空间,打破考生报考类别限制,考生可从12个高职招考类别中任选1个类别进行考试,专业基础知识考试科目为所选择类别对应的科目。
(一)招考类别。我省高职分类招考类别从原来30类调整为12类。招考类别及对应的考试科目详见附件1。
(二)中职学考。中职学考不再分为合格性与等级性考试。全省统一组织考试,采取书面闭卷笔试方式,考试内容包括公共基础知识、专业基础知识两部分。
1.公共基础知识考试。考试科目设思想政治(含职业素养)、语文、数学、英语等4门。其中,语文、数学考试时长90分钟,思想政治(含职业素养)、英语考试时长70分钟。各科单独成卷,卷面满分100分。
2.专业基础知识考试。考试科目设生物基础、土建基础、化学基础、机械基础、电工基础、美术基础、文艺基础、旅游基础、教育基础、经济与管理基础、医学基础、信息技术基础等12门,考试时长150分钟,满分150分。中职学考各科目的考试说明另文公布。
(三)职业技能赋分。各中职学校(含技工学校)根据考生中职阶段获取的各类技能证书(证明)情况,分等级进行成绩认定,为学生职业技能赋分,不再组织全省统一职业技能测试。考生可自主选择以下三类的任意一类进行职业技能赋分,满分200分。考生取得的职业技能证书、技能竞赛证书或学校职业技能测试类别需与报考的招考类别相关,方可赋分。考生取得多本技能证书(证明)的,成绩就高赋分,不重复计分。职业技能赋分成绩由考生建档单位录入,并对准确性负责。
1.职业技能证书类。取得国家职业资格、职业技能等级或专项职业能力证书的考生职业技能赋分200分;取得学分银行转换技能证书或“1+X”职业技能等级证书的考生职业技能赋分180分。职业技能等级证书及专项证书清单(例举)见附件2。
2.技能竞赛类。获得世界技能大赛、全国职业院校技能大赛、国家级一类大赛(含中国技能大赛)三等奖及以上(或前10名)获奖证书的考生职业技能赋分200分;获得福建省职业院校技能大赛、世界技能大赛福建省选拔赛(福建省职业技能大赛)三等奖及以上获奖证书的考生职业技能赋分190分;获得市级教育行政部门主办或参与主办的技能大赛三等奖及以上获奖证书的考生职业技能赋分180分。
3.其他。取得中职学校(含技工学校)职业技能测试成绩合格证明的考生职业技能赋分120分。未取得学校职业技能测试成绩合格证明且未获得职业技能证书类、技能竞赛类证书的考生职业技能按零分计。
中职学考时间安排在二年级下学期6月份进行。
职业技能赋分的认定工作须于三年级上学期结束前完成。
我省中职学校全日制学历教育学生(含“3+4”中本贯通转段学生、高职院校招收的全日制中职学历教育学生,不含五年制高职教育学生)均需参加中职学考。
中职学考和职业技能赋分的成绩作为中职学生毕业和升学的主要依据。中职学校依据中职学考成绩,结合本校专业人才培养方案要求,对学生进行毕业资格认定。成绩未达毕业要求的,由所在学校自行组织补考。高职院校、应用型本科院校招收中职毕业生,依据中职学考和职业技能赋分的总成绩,参考学生综合素质评价择优录取。录取总成绩750分,其中公共基础知识考试成绩400分(思想政治、语文、数学、英语各100分),专业基础知识考试成绩150分,职业技能赋分成绩200分。
1.本通知适用于我省2024年秋季起入学的中职学生,2027年起高职分类招考按照调整后政策实施招生录取。2025年、2026年高职分类招考(面向中职学校毕业生)按原招生录取政策执行不变。调整后的政策与我省以往高职分类招考政策不一致事项,以本通知为准。
2.面向普通高中毕业生和退役军人的高职分类招考工作仍按《福建省教育厅关于印发福建省高职院校分类考试招生改革实施办法的通知》(闽教学〔2019〕35号)执行。
3.我省技工学校在校生、中职学校(含技工学校)往届毕业生和其他社会人员也可报名参加中职学考。往届毕业生和社会人员的职业技能赋分认定参照中职学校应届生,具体认定办法另行通知。
4.本办法自公布之日起执行,有效期五年。
附件如下:



近日,省教育厅印发了《关于调整福建省高职院校分类考试招生(面向中职学校毕业生)实施办法的通知》(以下简称《实施办法》),现将相关政策解读如下。
一、出台《实施办法》的背景是什么?
答:2022年12月,中共中央办公厅、国务院办公厅印发《关于深化现代职业教育体系建设改革的意见》要求完善职教高考制度,健全“文化素质+职业技能”考试招生办法。基于以上背景,为进一步完善考试评价办法,提高人才选拔质量,向中职学生接受高等职业教育提供多样化入学方式,需要调整我省高职院校分类考试招生办法。
二、《实施办法》的调整的原则是什么?
答:一是坚持“文化素质+职业技能”评价方式。以中等职业学校学业水平考试(以下简称“中职学考”)成绩和职业技能赋分的成绩作为学生毕业和升学的主要依据。二是推进“岗课赛证”融合。引导职业学校学生积极参加职业院校技能竞赛,学习多项职业技能,考取国家职业资格、职业技能等级、专项职业能力等多种证书,实现一专多能。三是拓宽中职学生上升通道。将中职学考的合格性考试和等级性考试合并(不再分卷I和卷Ⅱ),不再组织全省统一的计算机应用基础考试。减少高职分类招考类别,给予中职学生充分选择空间,打破考生报考类别限制,考生可从12个高职招考类别中任选1个类别进行考试,专业基础知识考试科目为所选择类别对应的科目。
三、调整后的招考类别有哪些?
答:我省高职分类招考类别从原来30类调整为12类。调整后的招考类别分别是生物类、土建类、化学类、机械类、电工类、美术类、信息类、医卫类、经管类、教育类、旅游类、表演类。
四、调整后的中职学考科目和考试内容有什么变化?
答:中职学考不再分为合格性与等级性考试。全省统一组织考试,采取书面闭卷笔试方式,考试内容包括公共基础知识、专业基础知识两部分。公共基础知识考试科目设思想政治(含职业素养)、语文、数学、英语等4门。其中,语文、数学考试时长90分钟,思想政治(含职业素养)、英语考试时长70分钟。各科单独成卷,卷面满分100分。专业基础知识考试科目设生物基础、土建基础、化学基础、机械基础、电工基础、美术基础、文艺基础、旅游基础、教育基础、经济与管理基础、医学基础、信息技术基础等12门,考试时长150分钟,满分150分。
五、职业技能如何赋分?
答:各中职学校(含技工学校)根据考生中职阶段获取的各类技能证书(证明)情况,分等级进行成绩认定,为学生职业技能赋分,不再组织全省统一职业技能测试。考生可自主选择以下三类的任意一类进行职业技能赋分,满分200分。考生取得的职业技能证书、技能竞赛证书或学校职业技能测试类别需与报考的招考类别相关,方可赋分。考生取得多本技能证书(证明)的,成绩就高赋分,不重复计分。职业技能赋分成绩由考生建档单位录入,并对准确性负责。
职业技能证书类:取得国家职业资格、职业技能等级或专项职业能力证书的考生职业技能赋分200分;取得学分银行转换技能证书或“1+X”职业技能等级证书的考生职业技能赋分180分。
技能竞赛类:获得世界技能大赛、全国职业院校技能大赛、国家级一类大赛(含中国技能大赛)三等奖及以上(或前10名)获奖证书的考生职业技能赋分200分;获得福建省职业院校技能大赛、世界技能大赛福建省选拔赛(福建省职业技能大赛)三等奖及以上获奖证书的考生职业技能赋分190分;获得市级教育行政部门主办或参与主办的技能大赛三等奖及以上获奖证书的考生职业技能赋分180分。
其他:取得中职学校(含技工学校)职业技能测试成绩合格证明的考生职业技能赋分120分。未取得学校职业技能测试成绩合格证明且未获得职业技能证书类、技能竞赛类证书的考生职业技能按零分计。
六、中职学考和职业技能认定的时间是?
答:中职学考时间安排在二年级下学期6月份进行。职业技能赋分的认定工作须于三年级上学期结束前完成。
七、调整后的高职分类考试的对象有哪些?
答:我省中职学校全日制学历教育学生(含“3+4”中本贯通转段学生、高职院校招收的全日制中职学历教育学生,不含五年制高职教育学生)均需参加中职学考。我省技工学校在校生、中职学校(含技工学校)往届毕业生和其他社会人员也可报名参加中职学考。往届毕业生和社会人员的职业技能赋分认定参照中职学校应届生,具体认定办法另行通知。
八、调整后的考试成绩有什么作用?
答:中职学考和职业技能赋分的成绩作为中职学生毕业和升学的主要依据。中职学校依据中职学考成绩,结合本校专业人才培养方案要求,对学生进行毕业资格认定,成绩未达毕业要求的,由所在学校自行组织补考;高职院校、应用型本科院校招收中职毕业生,依据中职学考和职业技能赋分的总成绩,参考学生综合素质评价择优录取。录取总成绩750分,其中公共基础知识考试成绩400分(思想政治、语文、数学、英语各100分),专业基础知识考试成绩150分,职业技能赋分成绩200分。
九、调整后的政策什么时候开始实施?
答:本通知适用于我省2024年秋季起入学的中职学生,2027年起高职分类招考按照调整后政策实施招生录取。2025年、2026年高职分类招考(面向中职学校毕业生)按原招生录取政策执行不变。
十、普通高中毕业生和退役军人参加的高职分类考试是怎么安排的?
答:面向普通高中毕业生和退役军人的高职分类招考工作仍按《福建省教育厅关于印发福建省高职院校分类考试招生改革实施办法的通知》(闽教学〔2019〕35号)执行。