普通高校戏曲类专业招生省际联考工作协调小组发布《关于做好2026年普通高等学校戏曲类本科专业招生省际联考工作的通知》,一起来看⬇️⬇️
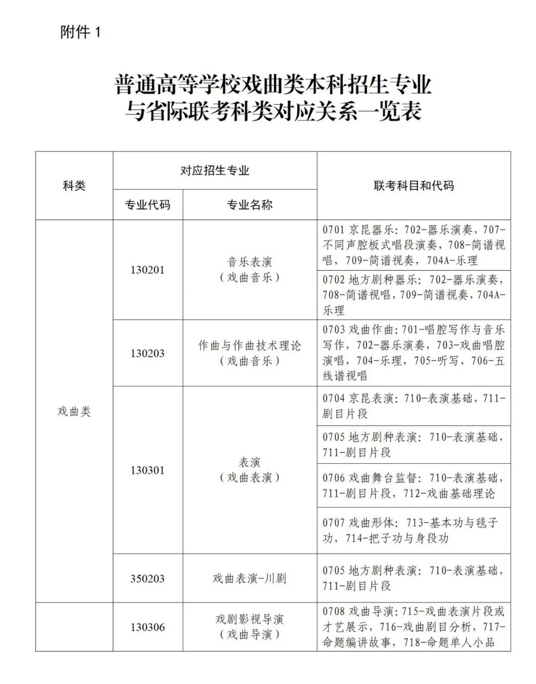
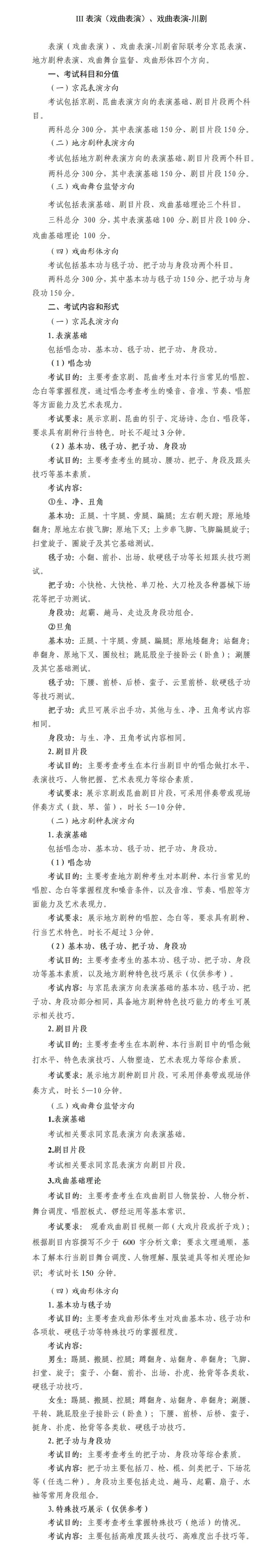
各相关省级教育招生考试机构、戏曲类招生高校: 为做好2026年普通高等学校戏曲类本科专业(以下简称戏曲类专业)招生工作,根据教育部有关规定,结合戏曲类专业招生工作实际,戏曲类专业招生考试采取省际联考的形式举行。经普通高校戏曲类专业招生省际联考工作协调小组商定,现将有关事项通知如下。 一、招生院校 2026年,戏曲类本科专业招生高校有:中央戏剧学院、中国戏曲学院、内蒙古艺术学院、沈阳师范大学、吉林艺术学院、上海戏剧学院、浙江音乐学院、安庆师范大学、河南大学、山东艺术学院、武汉音乐学院、成都艺术职业大学、西安戏剧学院、兰州文理学院。(排序按院校所在省(区、市)代码顺序) 二、招生简章 各招生高校要按照教育部有关规定严谨规范制定本校戏曲类专业招生简章,内容包括高校基本信息(全称、层次、办学类型等)、年度招生计划及学费标准、录取规则(含同等分数考生录取办法)、录取结果公示办法、咨询联系方式等。招生简章经学校所在地省级教育行政部门审核通过后,适时向社会公布。 三、考生报名 1.报名条件。符合生源所在省(区、市)2026年高考报名条件且具有一定戏曲艺术基础者均可报名。 2.文化考试报名。报考戏曲类专业的考生均须参加普通高等学校招生全国统一考试,报名办法与普通类考生相同。 3.专业考试报名。按生源所在省(区、市)要求选择“戏曲类”专业完成高考报名并缴纳高考报名费后,根据所报考专业(剧种),按相应组考高校要求完成戏曲类省际联考的专业考试报名并缴纳专业考试报名费。 4.根据戏曲类专业招生院校招收剧种情况,相关专业(剧种)考试考点如下。 中国戏曲学院:戏剧影视导演(戏曲导演),作曲与作曲技术理论(戏曲作曲),表演(戏曲形体、戏曲舞台监督),表演(戏曲表演)-京剧、昆曲、广东汉剧、福建莆仙戏、河南曲剧、评书、鼓曲,音乐表演(戏曲音乐)-京剧、昆曲。 内蒙古艺术学院:表演(戏曲表演)-二人台表演。 吉林艺术学院:表演(戏曲表演)-吉剧、音乐表演(戏曲音乐)-吉剧。 浙江音乐学院:表演(戏曲表演)-越剧、音乐表演(戏曲音乐)-越剧。 安庆师范大学:表演(戏曲表演)-黄梅戏。 河南大学:表演(戏曲表演)-豫剧、音乐表演(戏曲音乐)-豫剧。 成都艺术职业大学:戏曲表演-川剧。 兰州文理学院:表演(戏曲表演)-秦腔、陇剧、音乐表演(戏曲音乐)-秦腔、陇剧。 四、招生计划 参与省际联考的戏曲类本科专业,不编制分省计划。各专业(剧种)详细招生计划见相关招生高校招生简章。 五、专业考试 戏曲类专业考试由组考高校牵头,会同相关招生高校共同组织实施,考试成绩作为戏曲类专业招生录取的重要依据。戏曲类专业实行省际联考后,招生高校不再组织其他考试。未参加省际联考的考生,不能参加戏曲类专业招生录取。 (一)专业范围 根据教育部有关规定,实行省际联考的戏曲类本科专业包括音乐表演(戏曲音乐)、作曲与作曲技术理论(戏曲音乐)、表演(戏曲表演)、戏曲表演-川剧、戏剧影视导演(戏曲导演)等,其中戏曲表演-川剧为职教本科招生专业。允许考生兼考不同专业或剧种方向。 (二)考试(评分)时间 2026年省际联考(评分)时间原则上安排在2025年12月至2026年2月之间,各专业(剧种)具体考试时间以组考高校公布为准。请考生注意相关信息发布,并按照要求完成戏曲类专业考试。 (三)考试要求 各专业(剧种)的科目和分值、内容和形式、考试要求、考查范围等具体信息详见戏曲类本科招生专业与省际联考科类对应关系表和戏曲类本科专业考试说明(见附件)。各专业(剧种)考试指南详见各组考高校招生公告。 (四)成绩发布与复核 组考高校负责发布考生专业考试成绩,专业合格线及成绩查询方式详见组考高校通知。 联考成绩公布后,考生如对本人成绩有异议,须在规定时间内,由考生本人向组考高校提出申请,组考高校按程序进行复核后及时反馈。成绩复核内容包括:考生试卷或考试信息是否与本人信息一致,是否漏评、漏统(登),各科目得分合成后是否与提供给考生的成绩一致,不提供考生查卷(视频)服务。 六、志愿填报 参加戏曲类专业省际联考的考生应根据生源所在地省级招生考试机构有关规定填报志愿,专业考试合格的考生方可填报相关高校戏曲类专业志愿。 七、录取办法 戏曲类专业录取原则为:考生高考文化课成绩达到生源所在省(区、市)规定要求,在省际联考专业成绩合格的基础上,依据考生省际联考专业成绩择优录取。 八、违规处理 在戏曲类专业省际联考中有违规行为的考生,严格按照《国家教育考试违规处理办法》(教育部令第33号)认定和处理;涉嫌犯罪的,移送司法机关追究法律责任。 高职(专科)相关戏曲类专业招生工作可参照执行,具体办法由各省(区、市)制订。 附件: 1.普通高等学校戏曲类本科招生专业与省际联考科类对应关系一览表 2.普通高等学校戏曲类本科专业省际联考考试说明 普通高校戏曲类专业招生 省际联考工作协调小组 2025年11月21日











