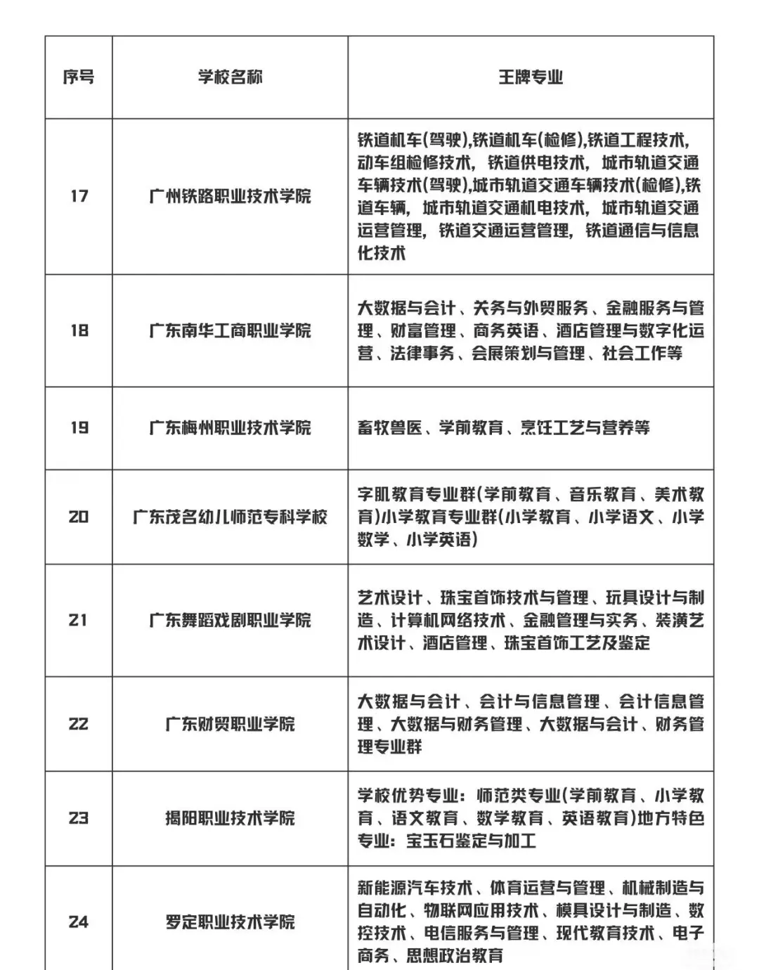
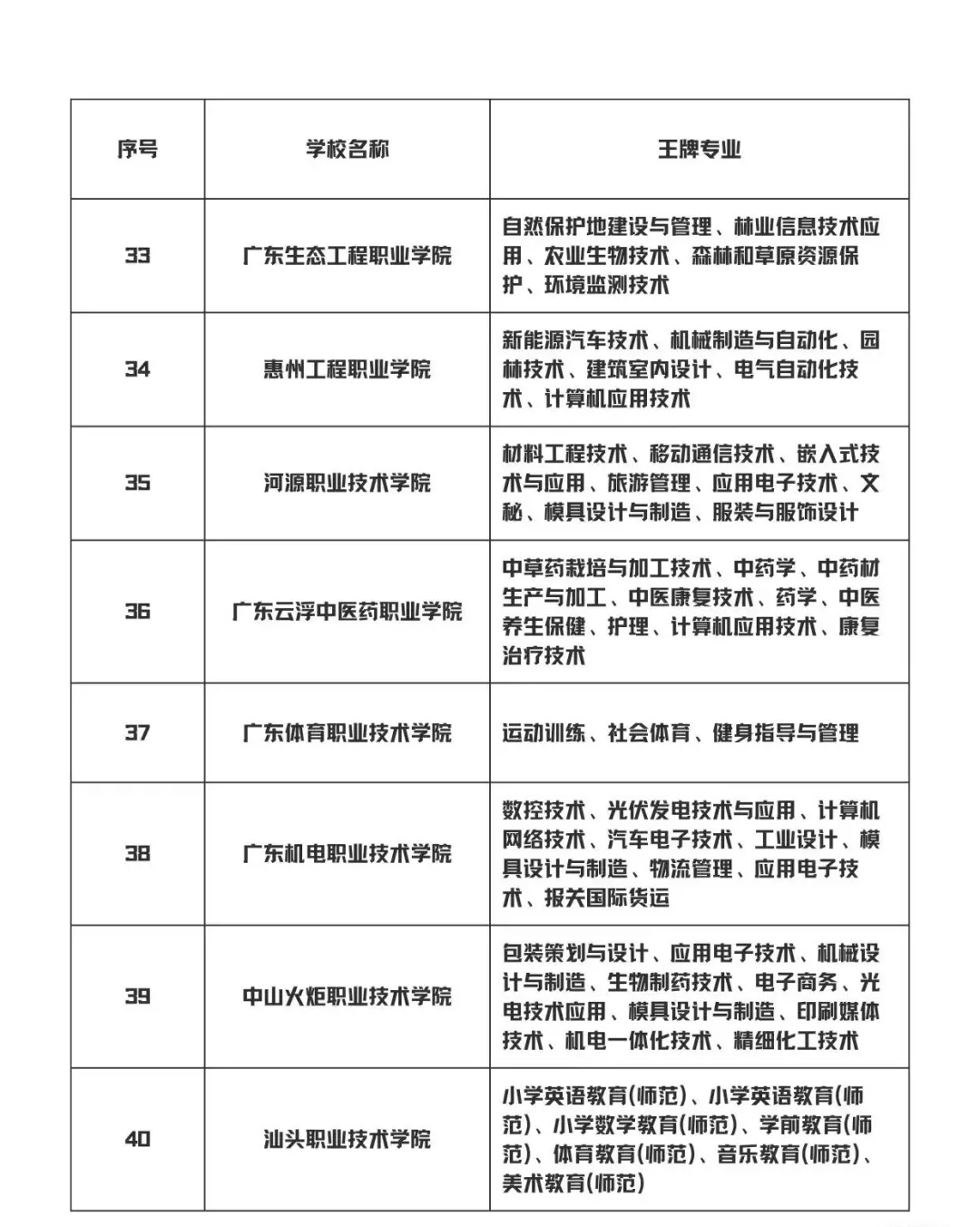
广东 3 + 证书考生选专科,专业选对才是关键!还在为不知哪所院校有强势专业、哪些专业就业吃香而纠结?本文整理了50余所广东专科院校的王牌专业,涵盖电子信息、护理、建筑、教育、轨道交通等热门领域,既有升本院校的专科优质专业,也有特色院校的拳头学科,帮你避开选择盲区,精准匹配实力与前景兼具的专业!
注:
深圳职业技术学院已升本为深圳职业技术大学
广东轻工职业技术学院已升本为广东轻工职业技术大学
广州番禺职业技术学院已升本为广州职业技术大学
深职信息职业技术学院已升本为深圳信息职业大学
顺德职业技术学院已升本为顺德职业技术大学
5校专科批正常招生。







🌟 深圳职业技术大学
王牌专业:电子信息工程技术
深职大的电子信息专业简直是“就业神器”,校企合作多,毕业直接进大厂不是梦!
🌟 广东轻工职业技术大学
王牌专业:食品科学与工程
广轻工的食品专业在广东可是数一数二的,想进食品行业的小伙伴冲它!
🌟 广州职业技术大学
王牌专业:珠宝首饰设计与工艺
喜欢设计的宝子看过来!广职大的珠宝设计专业超有特色,毕业还能进珠宝名企!
🌟 顺德职业技术大学
王牌专业:家具设计与制造
顺职大的家具设计专业全国闻名,想学设计又喜欢动手的宝子别错过!
🌟 广东交通职业技术学院
王牌专业:道路桥梁工程技术
想进交通行业的宝子看这里!广交院的道路桥梁专业就业率超高,国企抢着要!
🌟 广东水利电力职业技术学院
王牌专业:水利工程
水电院的王牌专业,适合想进水利系统的宝子,稳定又高薪!
选对专业真的太重要了!这些王牌专业不仅就业率高,未来发展空间也很大!如果你还在纠结,赶紧收藏这篇,慢慢研究吧!

这些王牌专业要么是院校重点建设学科,要么是行业紧缺领域,就业率和发展空间突出。选专业时,建议结合自身兴趣与职业规划,参考院校专业优势精准报考。收藏本文,报考时对照筛选,能少走不少弯路。
愿各位 3 + 证书考生都能锁定心仪王牌专业,在专科阶段夯实技能,为未来就业或升学打下坚实基础!